ELECTRONICS
DIY Isolated AC/DC Power Supply for 230V Devices
Explore the development of a unique isolated AC/DC power supply and testing station, repurposed from a vintage variac.
- Read time
- 6 min read
- Word count
- 1,245 words
- Date
- Jan 24, 2026
Summarize with AI
An innovative isolated AC/DC power supply and testing station has been developed by repurposing a vintage East-German isolating variac. This project transforms an old, broken device into a versatile tool for safely testing and debugging mains-powered equipment. It offers variable AC and DC outputs, along with a current limiter and digital readouts, making it suitable for a wide range of electrical tasks, from simulating power conditions to powering vintage devices. This detailed exploration highlights its features, construction, and practical applications, emphasizing safe handling of high voltages.

🌟 Non-members read here
Enhanced Electrical Safety: Building an Isolated AC/DC Power Supply
Working with mains-powered electrical equipment often presents inherent risks, especially during testing or debugging phases. Directly connecting experimental circuits or repair projects to a standard wall outlet can lead to unexpected and potentially hazardous situations. To mitigate these dangers, a robust approach to power management and isolation is crucial for any electronics enthusiast or professional.
One effective strategy involves using an isolation transformer, which physically separates the device under test from the main power grid. This separation prevents a direct path for current flow to ground, significantly reducing the risk of electric shock. However, for more comprehensive testing and debugging, additional safety features and variable power options are highly beneficial.
Michał Słomkowski, an electronics hobbyist, recently took this concept several steps further. He transformed a vintage East-German isolating variac, originally equipped with a non-functional amp meter, into a sophisticated isolated AC/DC power supply and testing station. This ambitious modification not only restored the variac to functionality but also expanded its capabilities far beyond its original design.
Słomkowski’s project exemplifies a resourceful approach to creating a safe and versatile electrical testing environment. By integrating modern components with a robust vintage foundation, he developed a device capable of handling a variety of demanding tasks. This innovative setup allows for controlled experimentation and repair of mains-powered devices, emphasizing safety and adaptability in electrical work. The result is a highly functional tool that caters to a diverse range of electrical applications.
Engineering a Comprehensive Power Testing Station
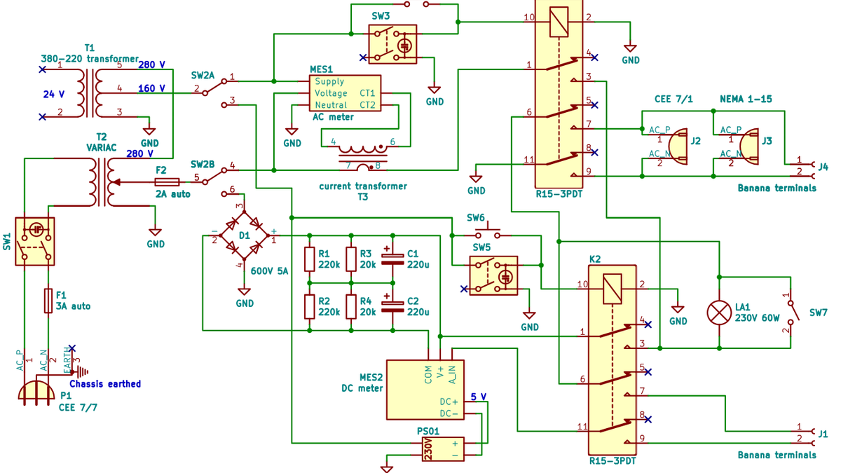
The core of Słomkowski’s enhanced power supply is the isolated variable transformer, which forms the foundation for its diverse functionalities. This central component was meticulously integrated with several new modules to achieve its impressive feature set. The additions included a configurable DC output section, a robust current limiter, and modern digital voltage and current read-outs.
These upgrades transformed the variac into a versatile tool, offering a variable AC output ranging from 0 to 330 VAC and a DC output from 0 to 450 VDC. Both outputs are accessible via dedicated terminals, providing flexible power options for different applications. A key safety feature is the incandescent light bulb, which serves as an optional current limiter, visually indicating overcurrent conditions and protecting both the device under test and the power supply itself. This simple yet effective addition enhances the station’s safety profile, making it more resilient to potential faults.
The digital read-outs provide precise monitoring of both voltage and current, allowing users to accurately control and observe the power supplied to their projects. This level of precision is invaluable for sensitive electronics work and debugging, where exact power specifications are often critical. The combination of variable AC and DC outputs, coupled with current limiting and digital instrumentation, positions this device as a powerful asset for any electronics workshop.
Słomkowski’s commitment to safety and functionality is evident in the careful selection and integration of each component. While acknowledging that he is not a professional electrician, his engineering choices demonstrate a clear understanding of practical safety measures and operational requirements. The extensive modifications ensure that the device meets rigorous demands for both versatility and reliability in diverse electrical applications.
Key Components and Functionality
The transformation of the vintage variac into a versatile testing station involved several critical additions and modifications. These enhancements allow the device to perform a broad spectrum of functions, addressing various electrical testing and power supply needs.
The variable AC output, ranging from 0 to 330 VAC, is particularly useful for testing devices designed for different international voltage standards or for simulating power fluctuations. This capability is essential for ensuring that equipment operates reliably under various grid conditions. Similarly, the 0 to 450 VDC output offers flexibility for powering and testing DC-specific circuits, including vacuum tube devices and other high-voltage DC applications.
The integration of digital voltage and current meters provides real-time feedback, crucial for precise control and fault diagnosis. These meters allow users to closely monitor power delivery, preventing accidental overloads or under-voltage conditions that could damage sensitive electronics. The current limiter, implemented using an incandescent light bulb, offers an immediate visual and functional safeguard. When an overcurrent condition occurs, the bulb illuminates, diverting excessive current and preventing damage to the power supply or the connected device.
These components collectively form a sophisticated power management system that significantly enhances safety and control during electrical experimentation. The modular design also suggests potential for future expansions or modifications, making the station adaptable to evolving needs. The meticulous attention to detail in integrating these features underscores the engineering prowess behind Słomkowski’s project.
Practical Applications and Longevity
Over the past four years, Michał Słomkowski’s custom-built isolated AC/DC power supply has proven its worth across a wide array of practical applications. Its versatility has made it an indispensable tool for tasks ranging from simulating various undesirable mains power conditions to powering specialized vintage equipment. This extensive period of reliable operation stands as a testament to the device’s robust design and careful construction.
One notable application involves simulating fluctuating mains power, allowing users to test how devices react to brownouts, surges, or inconsistent voltage levels. This capability is crucial for developing and verifying the resilience of electronics intended for use in unstable power environments. Additionally, the variable AC output has been effectively used to control the speed of an old Soviet-era drill, demonstrating its utility in regulating the performance of AC motors.
The high-voltage DC output, reaching up to 450 VDC, makes the station ideal for powering vacuum tube devices, which often require specific, high DC voltages. This feature also supports capacitor reforming, a critical process for restoring the performance and extending the lifespan of electrolytic capacitors found in older electronics. Furthermore, the ability to generate specific voltages allows for the safe operation of 100-120 VAC devices, such as those from the United States, within a 230 V environment.
The fact that Słomkowski’s device has been in continuous, effective use for several years highlights its durability and the thoughtful engineering behind its construction. Despite his humble admission of not being a professional electrician, the longevity and consistent performance of the power supply demonstrate a high level of practical skill and an understanding of electrical principles. This endurance rivals even some commercially produced laboratory equipment, which often faces challenges with long-term reliability.
Enduring Reliability and Versatility
The long-term performance and broad range of applications for this isolated power supply underscore its exceptional utility. The device’s ability to handle demanding tasks consistently over several years speaks volumes about its quality and design. Such reliability is a hallmark of well-executed engineering, particularly in the realm of DIY electronics where durability can sometimes be a concern.
The extensive feature set, including variable AC and DC outputs, current limiting, and precise digital metering, provides users with unparalleled control and flexibility. This combination of features makes the power supply suitable for everything from intricate circuit debugging to powering robust industrial components. Its adaptability to diverse voltage requirements and safety considerations ensures that it remains relevant for a wide array of electrical projects.
Słomkowski’s project serves as an inspiring example of how repurposing vintage equipment with modern enhancements can create highly functional and durable tools. The successful integration of new technologies with existing robust hardware not only extends the life of valuable components but also results in a unique and powerful testing station. This approach fosters innovation and provides practical solutions for complex electrical challenges, proving that ingenuity can often surpass conventional expectations in electronics development.